2021私有云市场发展状况研究报告发布,易捷行云EasyStack位列领导者象限
Posted on 2022-03-16
计世资讯(CCW Research)近日发布《2020-2021年中国私有云市场现状与发展趋势研究报告》(以下简称《报告》)。报告显示,从2015年至今,国民经济的主要行业均着手实现云化转型。其中,得益于低时延、合规性、安全性等优势,私有云的建设长期保持着如火如荼的态势,而各行业的龙头企业在相当程度上成为了私有云建设的排头兵。
作为开源生态产品化的代表,易捷行云EasyStack在计世资讯公布的私有云厂商核心能力的各项指标上均表现抢眼,成为重要的代表性领先企业,位列领导者象限。
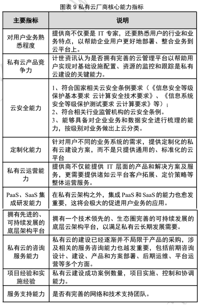
在当前私有云建设中,计世资讯研究认为能够衡量厂商实力与其解决方案好坏的核心能力应该包括:对用户业务熟悉程度;私有云产品竞争力;云安全能力;定制化能力;私有云运营能力;PaaS、SaaS集成研发能力;拥有先进的、可持续发展的底层架构平台;私有云的咨询服务能力;项目经验和实施经验;服务支持能力等。
报告显示,受益于相关利好政策的推动及疫情防控常态化后项目建设的逐步回暖,中国私有云行业发展势头良好。根据计世资讯统计,2020年,中国私有云市场规模达到951.8亿元,同比增长42.1%。其中,私有云软件市场规模 208.5 亿元,占比 21.9%。
图表2 2018-2020年私有云市场规模及增速
数据来源:计世资讯,2021/12
图表 3 私有云市场行业结构
数据来源:计世资讯,2021/12
在技术方面,报告显示,传统私有云大多采用计算“虚拟化+云管”的模式,计算、存储、网络等单元独立设计,由于缺乏一体化设计造成云的建设碎片化;另外,升级不仅容易造成版本碎片化,而且对用户业务有影响,面临“建成即落后”的挑战。随着分布式微服务架构、一体化设计架构的逐渐成熟,厂商技术融合发展的能力也不断提高,通过对“虚拟化+云管”等传统私有云架构进行升级,满足私有云用户的不同诉求。易捷行云EasyStack新一代私有云具备一体化设计、平滑升级演进、云平台和云服务相分离等特征,使云的私有和公有部署具有一致性的体验。
作为中立的企业级云产品及服务提供商,易捷行云EasyStack部署服务器规模超过10万台,服务了政府、金融、电信、能源、交通、制造、教育、医疗等1000+家国计民生重点行业企业。在快速发展的私有云建设中,帮助各行业企业实现云化转型升级。
热门文章Top10
- EasyStack位列2018 OpenStack用户调研报告全球前三甲
- 证券私有云平台实战经验分享:海通证券金融云思考与实践
- 金融云案例:EasyStack助兴业数金构建首个OpenStack金融行业云
- 证券私有云案例:做科技型券商,EasyStack助光大证券构建私有云平台
- 江苏农信携手易捷行云,打造业内规模最大的农信开源云平台
- 制造私有云案例:EasyStack超融合助力可口可乐装瓶作业系统稳健升级
- 证券私有云案例:借力EasyStack易捷行云中山证券构建首个OpenStack证券生产云
- 能源云平台案例:EasyStack助国家电网山东省电力公司构建信息化云平台
- 证券私有云案例:践行三年数字化战略 国泰君安借EasyStack易捷行云打造金融云平台赋能业务创新
- 银行金融云平台案例:EasyStack易捷行云助人民银行构建新一代征信系统生产环境云平台















